Nature Medicine重磅研究揭秘AAV疗法肝脏毒性机制,如何才能让疗法迈向真正安全?

2026-01-30

腺相关病毒(AAV)是基因治疗中常用的载体,已在治疗多种包括血友病、肌营养不良症和脊髓性肌萎缩症(SMA)在内的多种严重遗传疾病方面展现出巨大潜力,目前已有8种AAV基因疗法获批并在售,另有多种疗法正在进行临床试验。然而静脉注射AAV基因疗法存在一常见不良反应:肝毒性。少数情况下,患者在接受基因治疗后会产生较为严重的肝毒性,部分患者甚至出现暴发性肝衰竭。老年、体重较高且接受较高载体剂量的患者,其肝毒性往往更为严重。肝毒性通常采用大剂量类固醇治疗,且当前研究者们尚未完全了解其潜在机制。


近日,《Nature Medicine》刊登了一篇题为《Contaminating plasmid sequences and disrupted vector genomes in the liver following adeno-associated virus gene therapy》的文章。该文章首次揭示了AAV疗法肝脏毒性背后的一大原因:肝脏中存在来自AAV生产质粒的DNA污染和断裂的AAV载体基因组。



劲帆生物医药科技(武汉)有限公司简称“劲帆医药”,创立于2022年,提供一站式病毒载体、蛋白和疫苗CRO/CDMO服务,拥有全球领先的规模化AAV制备专利技术平台及病毒载体/cGMP级蛋白/疫苗生产车间,致力于推进基因治疗药物、蛋白药物、治疗性疫苗更有效,更安全,更经济,更可及,赋能客户,造福患者。劲帆医药cGMP生产车间,包括4个P2级别种子建库区、5条蛋白/病毒生产线和1条灌装生产线,蛋白/病毒生产线生产规模分别为200 L和500 L,年最大产能可达50批次,目前已完成多项项目交付。


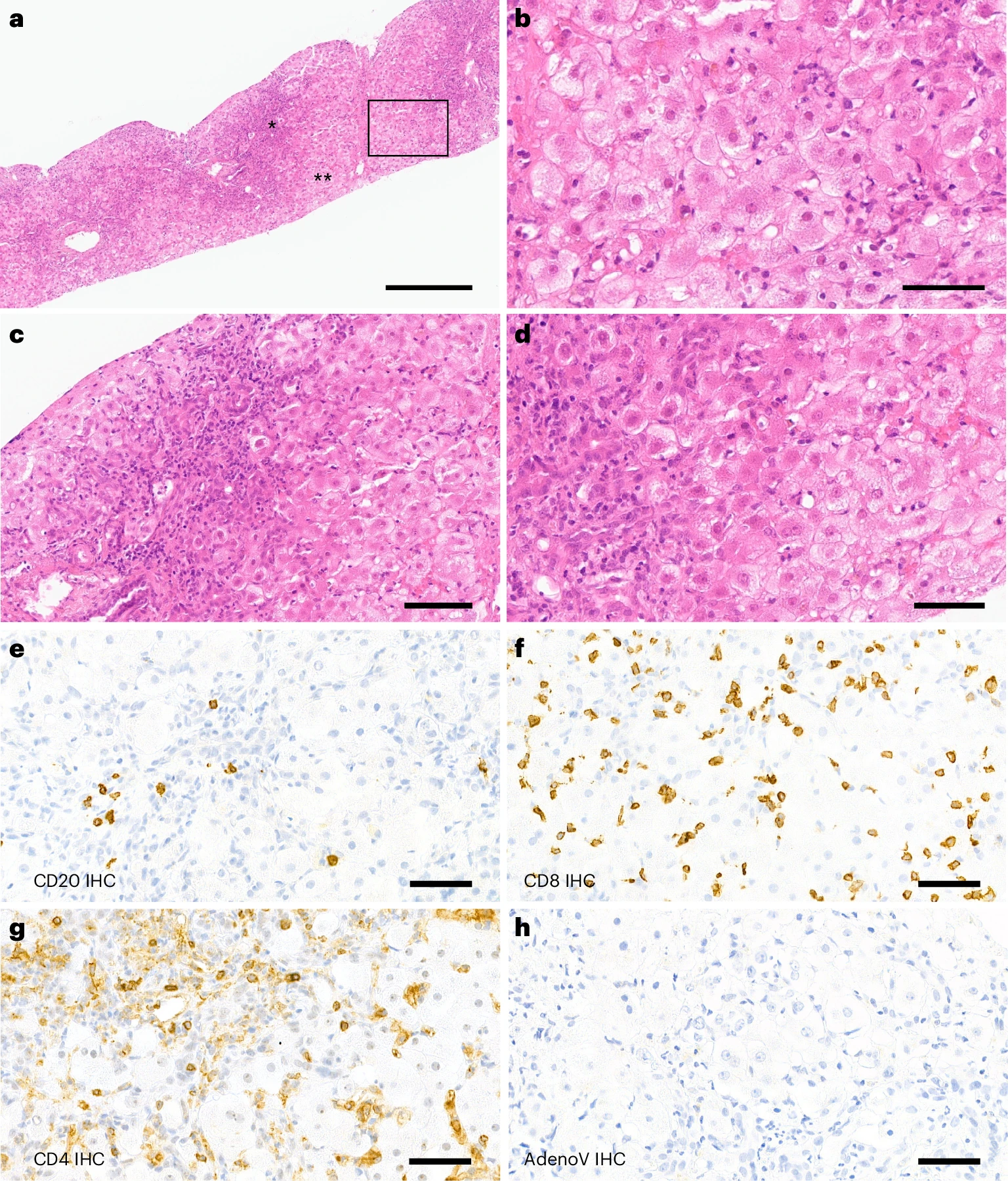
该研究的对象是一名7岁女性患者,该患者患有1型脊髓性肌萎缩症且接受了AAV基因疗法(Onasemnogene abeparvovec【OA】)治疗。OA由HEK 293系统生产,使用三种质粒:载体质粒(pSMN,其中包含SMN及其表达所需的元件);包装质粒(pAAV2/9,其中包含 AAV2 复制基因【rep】和 AAV9 衣壳基因【cap】);以及辅助质粒(pHelper,其中包含 AAV 复制所需的腺病毒【HAdV】基因)。患者输注时体重超过20公斤,因此需要2.2×1015个载体基因组的高剂量载体。患者随后出现肝炎症状;血清肝功能标志物提示肝损伤,在输注后7周达到峰值。肝穿刺活检结果显示出与既往报道的野生型AAV2感染相关儿童肝炎和“病因不明”的儿童急性肝衰竭一致的组织学特征。


图1 用于制造OA的质粒及其作用机制示意图

(图片来源:Sarah Buddle et al., Nat Med., 2026)


图2 肝脏活检结果

(图片来源:Sarah Buddle et al., Nat Med., 2026)


研究者们对剩余患者肝脏样本中的DNA和RNA进行了非靶向短读长宏基因组测序。在DNA测序分析中,将非人类序列初步鉴定为最可能的微生物物种,结果显示存在多种AAV血清型,主要是AAV2,以及人乳头瘤病毒C(HAdV-C)和人β疱疹病毒6B(HHV-6B),且鉴定结果表明存在自然HHV-6B感染,而AAV2和HAdV并非来源于野生型病毒感染(图3a)。为了进一步探究,研究者们将测序读段比对至OA生产所用的质粒序列,结果发现OA载体基因组覆盖良好,pSMN 质粒骨架和pAAV2/9也得到了良好的覆盖,部分读段比对至pHelper质粒(图3c)。最初被分类为AAV2或HAdV-C的读段仅比对至OA生产质粒所包含的病毒基因组片段(AAV2 rep、HAdV E4、E2A、L4和VA区),提示肝组织中存在质粒序列而非野生型病毒感染(图3a)。研究者们将肝脏样本的reads与AAV1-9基因组进行比对,发现最佳比对序列为AAV2的rep基因和AAV9的cap基因,这与pAAV2/9的嵌合结构(AAV2 rep基因和AAV9 cap基因)相符。对长读长宏基因组DNA数据的分析也得到了类似的结果:初步分类鉴定出AAV、HAdV和HHV-6B,但后续比对显示序列与所有三种生产质粒均相符。


图3 宏基因组序列比对

(图片来源:Sarah Buddle et al., Nat Med., 2026)


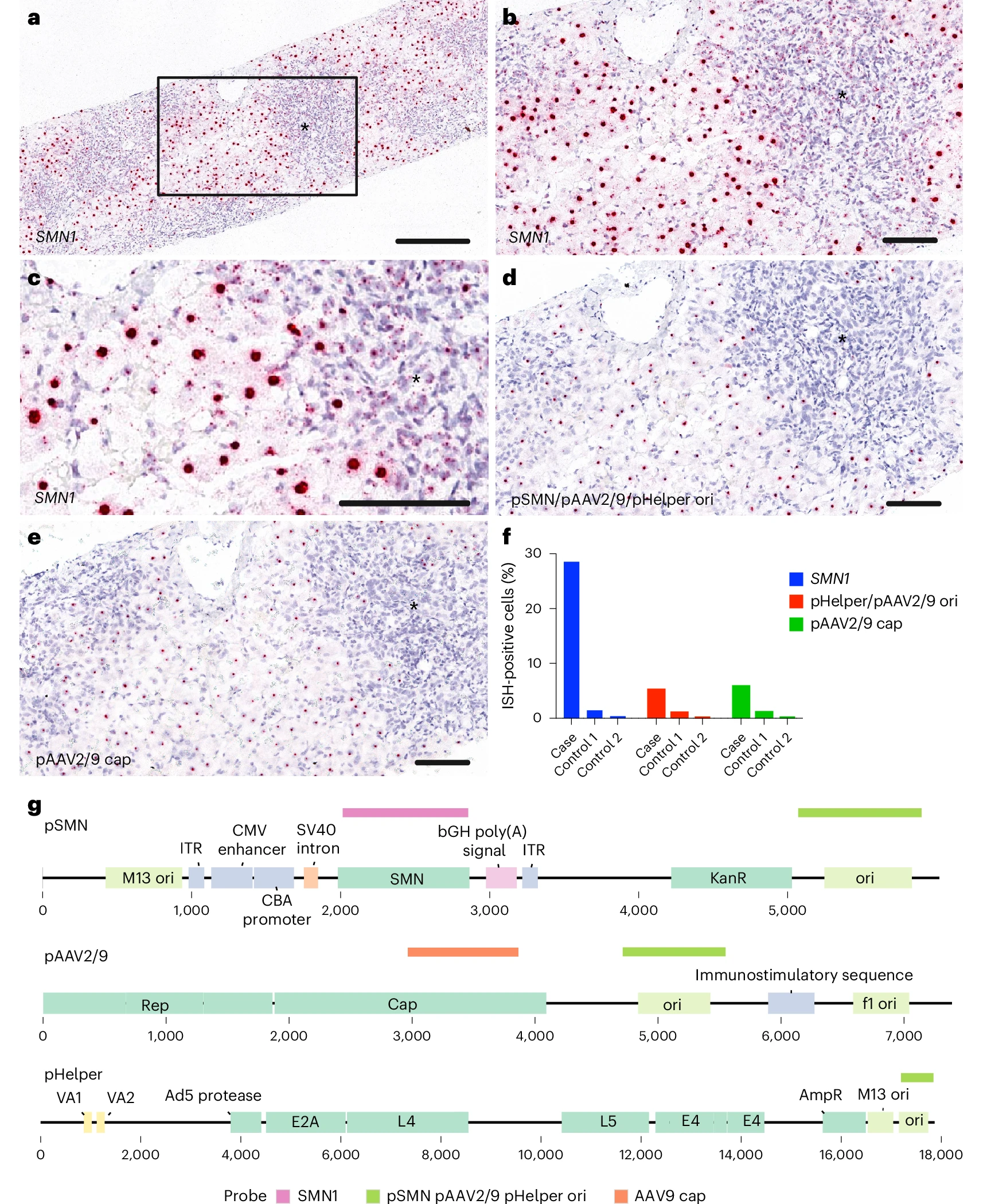
原位杂交分析证实,在5.1%的细胞中检测到pSMN、pHelper和pAAV2/9质粒的细菌复制起点,以及在5.8%的细胞中检测到pAAV2/9质粒的AAV9 cap基因序列(图4)。污染质粒特异性序列的含量低于SMN,这与宏基因组测序结果一致。


图4 原位杂交

(图片来源:Sarah Buddle et al., Nat Med., 2026)


研究者们对长读长测序的单个读段进行了详细的序列分析,结果显示,载体基因组存在高度串联化和复杂的基因组结构,并伴有重排(图5a-d)。观察到的串联模式,包括头对头、头对尾和交替重复,与使用滚环扩增和滚环扩增技术复制AAV时观察到的模式相似。质粒读段往往并非代表完整的质粒,而是质粒序列片段与载体基因组的组合。大多数pAAV2/9读段还包含其他生产质粒的区域,表明质粒之间存在重组(图5)。由于生产过程中包含了纯化步骤,重排序列可能来源于载体颗粒外的重组质粒污染物、生产过程中包装错误的重组DNA和/或输注后的重组事件。观察到的许多结构长度都超过了AAV载体的最大包装长度(高达15 kb,而包装极限约为5 kb),这表明一些重组可能发生在体内。研究者们还通过短读长宏基因组学分析,在DNA水平上鉴定出了大量载体内部重排。对比对到pSMN质粒的嵌合DNA序列进行分析,发现载体基因组中存在大量载体-人源连接点,包括少量位于质粒骨架的连接点,揭示了AAV可能整合到宿主基因组中。


图5 排列散点图

(图片来源:Sarah Buddle et al., Nat Med., 2026)


小结

该研究的宏基因组测序方法结合原位杂交技术,证实了在接受OA治疗7周后,重症肝炎患者的肝脏中存在所有三个生产质粒的序列。长读长测序还揭示了载体基因组和生产质粒的广泛破坏和串联化,并有重组事件的证据。目前尚不清楚复杂的rAAV衍生基因组结构的产生机制,以及它们是仅在生产过程中产生还是在转导的肝细胞内产生;研究者们推测某些生产质粒序列以及辅助病毒如果分别或共同表达,则可能使载体基因组在细胞内扩增,从而产生观察到的复杂串联体结构。


在该案例中,患者接受了高剂量载体静脉注射,这可能是引发严重肝毒性风险的因素之一。早在2018年,Hinderer等人在一项研究中首次系统明确了高剂量静脉注射基因治疗的毒性边界。他们使用AAVhu68-hSMN载体,以较高剂量对14月龄食蟹猴进行给药,结果3只猴中有1只(占33%)在第4天因急性肝衰竭被实施安乐死,尸检显示其肝脏出现大面积坏死及血管损伤。


AAV载体的系统性递送主要集中于靶向肝细胞;这些细胞可通过肝脏毛细血管上的大孔隙轻松进入。虽然在该案例中研究者未能获取输注该患者的OA批次,所观察到的复杂rAAV衍生基因组结构是否来源于生产也不明确,但如果在生产过程中未能保证AAV载体的纯度,高剂量的静脉注射将会导致大量污染物在肝脏富集,从而引发肝脏毒性。这也提醒了我们在大剂量系统性给药时,一定要考虑使用高纯度的AAV载体,以防止过多的错包的DNA杂质在肝脏中富集引起严重的毒性反应。


此外,在AAV基因疗法生产体系中,昆虫杆状病毒系统因杆状病毒对哺乳动物无传染性,且产物杂质残留低的特性,能生产高纯度的AAV,具备良好的安全性,大大降低了污染物诱发严重不良反应的风险。同时该系统还具备可以快速放大、产量高的优点,目前获批在售的AAV基因疗法中已有两款基于昆虫杆状病毒系统生产的产品。


尽管不良反应偶有发生,但AAV基因治疗的潜力不应被忽视。在未来,我们仍需开展更多研究以确定rAAV基因治疗后患者肝细胞中复杂DNA结构的出现频率及其病理后果,包括这些结构是游离型还是整合到宿主基因组中,污染质粒序列的潜在作用及其毒性和/或免疫原性,以及这些因素如何共同导致rAAV基因治疗的肝毒性。这些研究成果将有助于为基因治疗患者的管理和rAAV载体的生产指明方向:只有确保了安全的生产和使用,才能让这种新兴疗法为更多患者带来希望。


来源:

1. https://www.nature.com/articles/s41591-025-04073-z#Abs1

2. https://pubmed.ncbi.nlm.nih.gov/29378426/

分享

地址:中国武汉东湖高新区光谷七路128号 市场:17720522078 人事行政:027-62439686 邮箱:marketing@genevoyager.com

BD 商务总台:17720514121 /13886000399(BD 经理) /17720515371(BD 经理)

本公司所有产品仅供实验科研使用,不用于人体疾病治疗及临床诊断。

关于我们 技术平台

地址:中国武汉东湖高新区光谷七路128号 市场:17720522078 人事行政:027-62439686 邮箱:marketing@genevoyager.com

BD 商务总台:17720514121 /13886000399(BD 经理) /17720515371(BD 经理)

本公司所有产品仅供实验科研使用,不用于人体疾病治疗及临床诊断。

© 2023 JinFan All RIGHTS RESERVED . Digital BY VTHINK
鄂ICP备2022017457号  鄂公网安备42018502007184